MaxSim

MaxSim is an efficient tool for EMC analysis of complex large systems with a user-friendly and productive 3D interface. It is focused on creating electromagnetic scenes for computation with a FDTD method and is able to integrate between 3D modeling tools (CAD) and data analysis tools.
MaxSim handles existing geometric data from the industrial process
- Creation of electromagnetic scenes for computation thanks to the FDTD
method - Full definition of EM simulation parameters (materials, apertures, sources)
- Complex simulation scenes are obtained after a performing combination of multiple data sources
- Easy geometry import and structuration from usual mesh formats according to calculation objectives
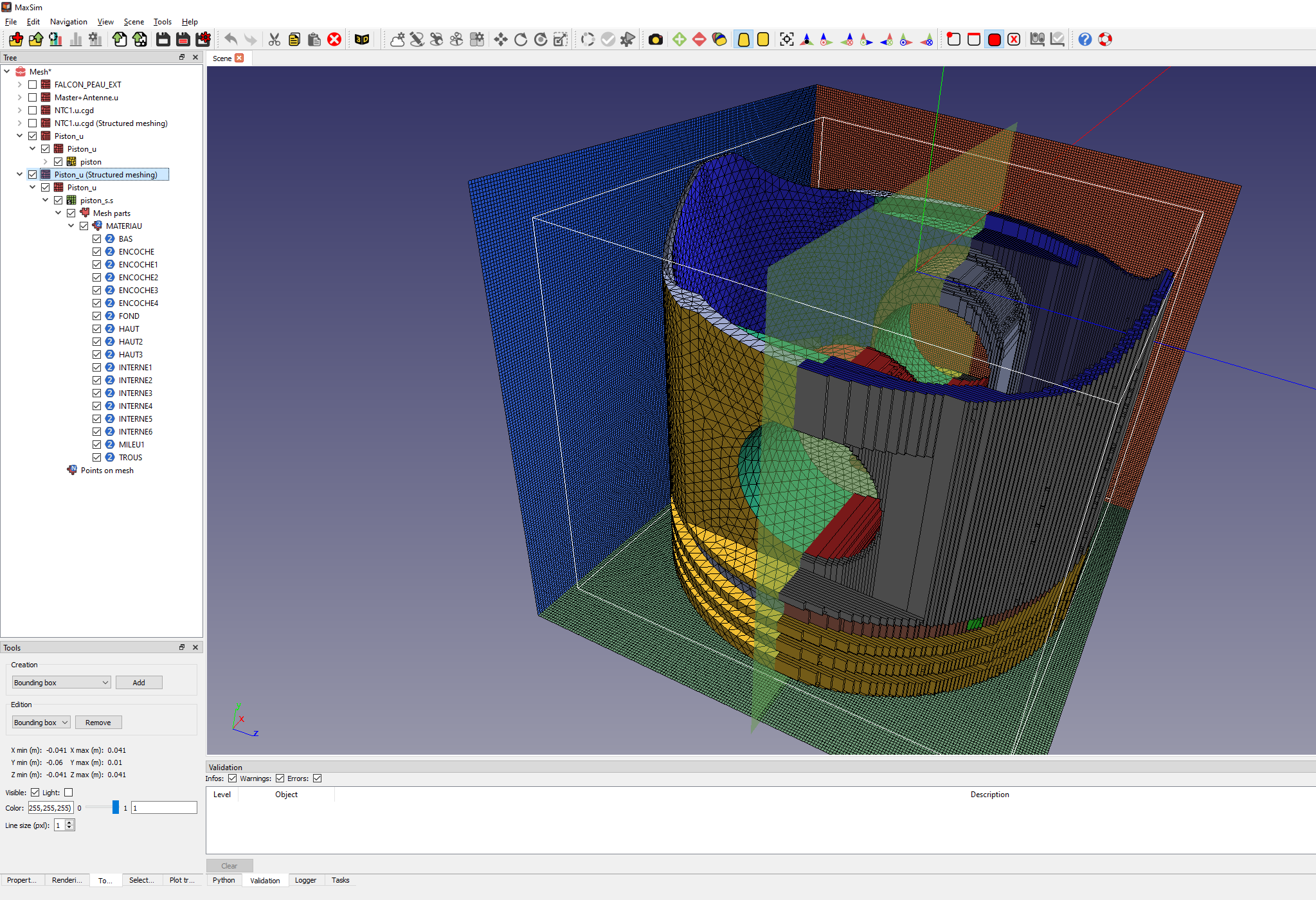
- Offers a useful mesh analysis tool set like connectivity of elements.
MaxSim brings knowledge on meshes for the FDTD numerical computation
- High performance generation of structured meshes in orthogonal hexahedra
- Flexible configuration, suitable for small and very large grids
- Management of mesh life cycle
- Benefits of hardware acceleration and High 3D rendering capabilities
- Semi-automatic control to ensure meshes are meeting the expectations
Analysis and modification of the FDTD Meshes
- Cleaning of imperfect structured meshes
- Local interactive modifications of the mesh
- Tools to detect hypothetical flaws (duplicated elements, holes detection, …) and electrical connectivity (free edges and connection edges, thin wire
boundaries, …) - Number of elements reduction
MaxSim grants an optimized definition of the simulation and visualization parameters
- Flexible geometry: association of models : materials, slots, gaskets,…
- Advanced management of wire structures and related models
- Definition and verification of simulation parameters : time and
frequency conditions, stability criterion, … - Management of boundary conditions : Perfect or real ground, free space
conditions (PML, ML, …), … - Sources : plane waves, local voltage or current generators, antenna models
- Output requests :
- Radiated outputs (Electric and magnetic fields, radiated power, …) on
localized probes or on virtual supports or surfacic parts of the structure - Conducted outputs (voltage, currents, power, …) on localized probes or
surfacic parts of the structure - Radiation patterns
- Radiated outputs (Electric and magnetic fields, radiated power, …) on
A validation framework
MaxSim offers a validation framework based upon a rule engine philosophy, the engine logs information, warnings and errors detected before running the calculation.
A powerful HPC FDTD solver
TEMSI-FD is a complete, powerful and versatile FDTD solver validated on numerous studies and industrial applications providing a full set of models required for EMC applications.
- Validated on numerous studies and industrial applications providing a full set of models required for EMC applications.
- HPC compatible : Intensive computation with Open-MP and MPI parallelism, Single and double precision
TEMSI-FD is a software developed by XLim.

– Data physical natures (length, time, etc.) are automatically set to the correct values.
Several useful tools are also available in the visualisation like :
- zoom
- placement of cursors, labels and gauges
- possibility from a data to do a multiple plot 1D.
Preview
The user will also be able to previsualize the results of the simulation in MaxSim (results in 1D / 2D) before doing any post treatment in our Kawa software.
Visualize your data with a full set of plots allowing a quick and easy analysis :
- 1D curves: real and complex curves, polar views, histograms.
- 2D: mappings and contours renderings.






